环球财经丨全球金融动态_经济趋势与投资策略分析
联系我们
搜索
全球要闻

否认特斯拉百亿订单,“20CM”涨停的拉普拉斯股价跳水 澄清公告引发波动

Apr 1, 2026

IDOPRESS

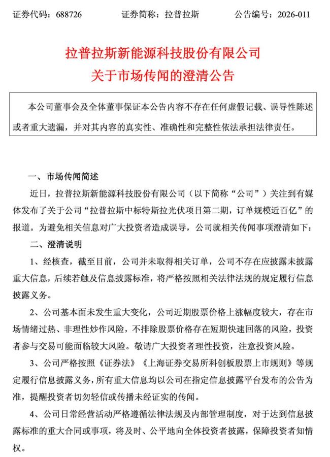
4月1日上午,有媒体报道称国内光伏电池片核心工艺设备及解决方案提供商拉普拉斯近期中标特斯拉光伏项目第二期,订单规模近百亿人民币。受此消息影响,该公司股价在早盘10:50左右瞬间拉升并快速封涨停。截至午间收盘,拉普拉斯股价报65.84元/股,涨幅达19.99%。

午间,拉普拉斯紧急发布澄清公告,经核查公司并未取得相关订单,不存在应披露而未披露的重大信息。公司提醒投资者,基本面未发生重大变化,近期股票价格上涨幅度较大,存在市场情绪过热和非理性炒作风险,不排除短期内股价快速回落的可能性,投资者参与交易可能面临较大风险。

根据2月26日发布的业绩快报,拉普拉斯2025年实现营业总收入54.59亿元,同比减少4.69%;归母净利润6.12亿元,同比减少16.07%;扣非后的归母净利润4.94亿元,同比减少18.45%;基本每股收益1.51元,较上年同期减少22.96%。2025年末,拉普拉斯总资产为104.89亿元,较期初增加3.75%;归属于母公司的所有者权益40.65亿元,较期初增长15.36%;归属于母公司所有者的每股净资产10.03元,较期初增长15.42%。

4月1日午后开盘,拉普拉斯股价迅速跳水,截至发稿时,涨幅缩小至10.73%。